
春节在即,很多国外小伙伴没少帮朋友带东西,简直就成为朋友们的人肉快递了。不过大家千万不要忘了,去年一起运毒事件,迅速将以上的情况升级定义成了“生与死”的重大抉择…三名90后一下飞机就面临死刑!原因竟是帮同学带了这些东西....这些年发生的这些事,大家可真都长点心。
这起运毒事件引爆了海外华人的强烈关注。数家中文媒体连续报道了这起事件。据目前已有的新闻信息表明,涉案的3名携毒运毒者,为90后中国公民,3人可能将面临最高刑罚-死刑!
而令人看后不禁背脊发凉的是,这三名年轻人直到出事前,可能根本不知,自己竟可能因为一时的好心与善意,付出惨痛的代价!
据香港媒体报道, 上周六,泰国警方毒品调查局和海关接到了情报, 称有人会从巴西运送毒品、经过泰国。 警方立刻安排相关的抓捕行动, 带着缉毒犬在曼谷国际机场埋伏毒贩。 没想到,3名香港的90后取了行李之后 被警方当场抓获并搜出超过12公斤可卡因。
3人分别为 19岁的方姓男子、23岁的董姓女子 和24岁的邱姓男子。 当时三位当事人立即表示自己毫不知情。 他们说一位叫"明姐"的香港女子是他们的朋友。 出发前"明姐"得知他们会经过泰国, 所以拜托他们帮忙从巴西带"木雕"
到泰国曼谷市中心的一家酒店给自己的朋友, 并会给予每人8000港元作为报酬。
因为是同是香港人,出门在外都是老乡, 所以三个当事人认为这件事情只是举手之劳, 况且还有酬金,刚好可以贴补旅费。 姓董的女孩更是在从巴西出发之前, 还在Facebook贴文号召好友一起来做人肉快递,
称行为安全合法。
↑旅途中的董小姐
他们以为是受雇从巴西帮忙运木雕,
但是这些木雕的行李箱暗格中却藏有毒品。 它们是,12公斤的可卡因!
三位才90后的年轻人落地后, 也是一脸懵逼! 丝毫不知道发生了什么! 他们的家属在得知事情的第一时间 已经向寻求香港政府帮助, 并立刻赶去泰国方面求情。 家属表示自家孩子不可能运毒,是受到欺骗和利用。 虽然如此,泰国警方仍然以走私 及持有毒品等罪名逮捕了这3名青年。
这3名未满25岁的年轻人, 或面临死刑!
有偿带物,又是自己的朋友, 行个方便也未尝不可?
谁知道,却可能为此把命玩完!
泰国警方表示, 此案中的董姓女子是否无辜仍待调查, 但是与其同行的另外两人已经有多次出入境纪录, 因此警方怀疑另两人早有前科, 目前案件也在进一步的调查之中。
我们以为这只是个案, 可能因为三名当事人年纪尚浅 所以亲信了不熟的老乡... 然而事实却并非如此, 全球各地几乎都在上演这样的事情, 早已经屡见不鲜。
去年一对在巴西务工和经商的小两口, 一位是25岁的姓吴的女生↓
回国前“朋友”林某让其帮忙带些红酒回国, 并给予他们巴西币900巴西雷亚尔、 美金300元(合计约为人民币3200元)的“劳务费”。 他们也是同样想着贴补机票费便答应了, 谁知这酒瓶里装的是28.2kg的液体可卡因! 而红酒就是最经常被朋友要求带回国的东西!
当事人表示,当被海关人员安检出毒品时, 简直是晴天霹雳!
据二人供述称, 这32瓶红酒其实是自己受人委托捎带回国的, 跟自己一点关系都没有。
他们根本不知道朋友托她带的竟然是这种东西, 也没想到红酒里居然也能藏毒
众所周知,中国对于毒品案件处罚力度非常强硬。 而由于本案涉及携毒量大, 当事人可能面临最高刑罚一死刑!
六十多岁的香港籍男子黄某13年8月20日 从巴西圣保罗坐飞机到达北京首都机场, 在其准备转机前往香港时,
机场海关人员从他的两件托运行李箱中
查获可卡因近24公斤。 黄某称其受朋友之托,从巴西将行李箱运回香港, 并坚持说不知道箱中是毒品。
15年10月16日上午, 北京市三中院对此案进行了一审宣判, 三中院认为,黄某的辩解不能成立, 这回法院来真的了:
故以黄某犯走私毒品罪判处其 死刑成立!
其实在澳洲也早有类似案例, 且作为法律意识较薄弱的群体, 中国留学生成为中心。
在澳洲,此类事件也时常发生。 2012年7月,澳洲警方在墨尔本展开突击检查, 找到了数公斤的伪麻黄碱和300克的冰毒!
并逮捕了15人,其中包括9名中国人。
最可怕的是,
被逮捕的中国人中有在澳洲留学的学生。
此外, 5名中国留学生在从中国回到澳大利亚时, 被查出行李中有大量冰毒,疑与贩毒团伙有关。
于是直接被判4至9年有期徒刑,不得保释。 服刑结束后直接遣返回中国。
在这5名留学生中,不乏有人表示,
自己根本就不知道行李里面是什么, 只不过是帮人家带东西,收取一点劳务费而已!
好好地在澳洲留学念书, 本来前途一片光明, 结果全都毁在了帮别人带行李上面!
其实不仅仅是无意犯错, 有的时候,你也会因为不确定而犯错。 康泰克相信人尽皆知↓
但是这人手一个的感冒药, 也曾将中国留学生送进灾难! 中国留学生此前因携带康泰克入境 而遭到逮捕的案例 屡见不鲜! 当时, 澳洲当局缉获了1.3吨走私入境的
感冒药康泰克(ContacNT), 它们预计可以制作成400公斤的冰毒, 批发总价值大约为7800万元, 街头价值则高达3亿元。
康泰克都是“禁”药,你可造?
...... 有时,别说帮陌生人带物了, 就连帮亲朋好友带点东西也会踩中雷区! 之前有网友回澳洲, 阿姨给了个小包裹,要他交给他表姐。 他没拆,也没问,结果入了海关, 被查了行李,发现小包裹里是几个真黄金小手饰。 结果他在海关多留了一个小时, 好一通解释才被放行。
对于帮人带携带东西离境 普通存在的“不知者未必无罪”这种心理, 它有可能会要了你的命!
要知道,如果携带违禁品 进入任何一个国家轻则罚款、没收, 重则可能面官司和牢狱之灾。
为了大家的安全 我在这里对关于 出入境安全郑重提示几点请务必注意↓
1、尽量委婉的回绝朋友的帮带要求(除非你确实了解你要携带的是什么东西),同时作为朋友,尽量不要主动提及这样的要求,以免大家尴尬。
2、不要贪图一点"帮带费",占小便宜的后果往往是吃大亏!
3、千万不要在机场帮不熟悉(或刚刚在机场认识的"好朋友")的人分行李空间(行李不够装,让你分点空间给他)。
4、注意你的行李,不要让它离开你的视线,以免有人有你不注意的时候往里面塞违禁品。
如果你一定要帮别人带东西,那么,也请一定牢记以下几点:
1、所有物件一定要拆开过目,不能接受任何密封物件。
2、不能接受任何海关违禁物品,如肉类制品,超量的烟酒,名贵手表或首饰。
3、合法过关的保健品或酒类液体物品,尽量能与委托人到商场一同购买,保证货品没有被掉包,如果是委托人交来,则要保证原封,没有被动过手脚。
4、不要帮人携带商业用物件过关,如产品样品等,商业物品需要报关。
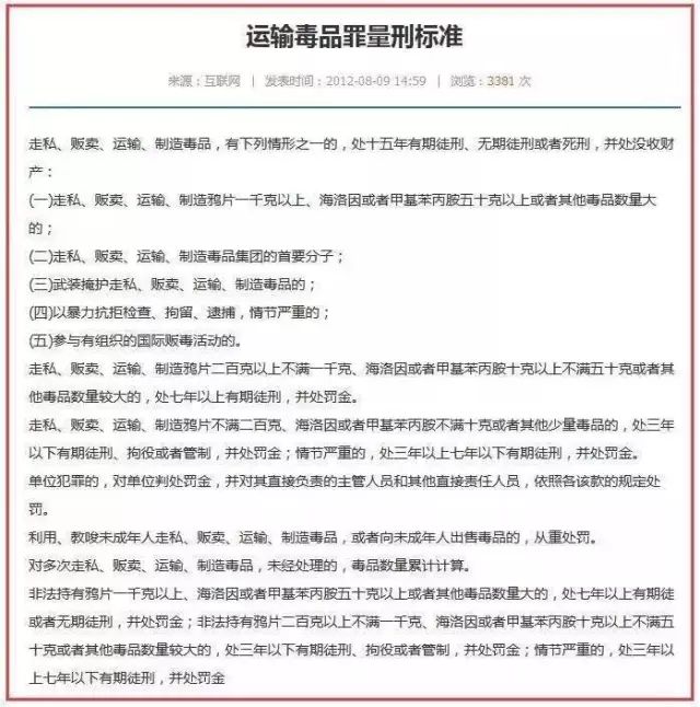
附上中国海关的运输毒品定罪标准↓
除此之外, 出国党们还请注意,
在机场的时候要随时担心, 不要让别人往你的箱子里塞东西!
毕竟, “害人之心不可有,防人之心不可无” 除了防“朋友”还要防外人
切勿因钱而昏了头.. 否则结果不堪设想!